HOME
DESIGN
MOTION
PHOTOS
VIDEO
Contact
flecha brandão
HOME
DESIGN
MOTION
PHOTOS
VIDEO
Contact
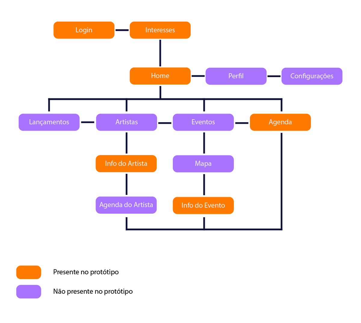
APP MUSI
Aplicativo de Eventos e Música, nele fui responsável pela criação da Interatividade e da Telas
Link para o Protótipo
↑
Back to Top